Our
Stories

Physics Major Presents Phases of Magnets Research

 Axel Klomparens '26 spent last summer researching the phases of magnets with Assistant Professor of Physics Dr. Christopher Monahan. Photo provided by Klomparens.
Axel Klomparens '26 spent last summer researching the phases of magnets with Assistant Professor of Physics Dr. Christopher Monahan. Photo provided by Klomparens.

After learning about research conducted by a professor at the University of Colorado Boulder, Axel Klomparens '26 was inspired to spend last summer exploring that research with Assistant Professor of Physics Dr. Christopher Monahan.

“Dr. Monahan had a really wonderful approach to research and did a phenomenal job introducing me to the world of research,” says Klomparens, a Physics major.

In their paper, “Symmetric Mass Generation with four SU(2) doublet fermions,” authors Dr. Anna Hasenfratz of CU Boulder, Dr. Simon Catterall of Syracuse University, and Dr. Nouman Butt of University of Illinois Urbana-Champaign, studied the behaviors of the phase transition of a particle transitioning into a new proposed phase.

An example of a phase transition is the phase transition from water to ice.

Once ferromagnets — a material that has a magnetic field, such as cobalt or iron — are heated past a certain temperature, called a material’s Curie temperature, they enter a paramagnetic phase which results in the ferromagnet losing its magnetization. This transition can be determined with a standard computer simulation. However, Klomparens and Monahan wanted to locate the transition point with an alternative method.

A line graph titled "RG Flow" plotting values on a vertical axis (labeled "BL") against a horizontal axis (labeled "J"). The graph features four data series represented by different colors and markers: red (243x243), green (162x162), yellow (108x108), and blue (72x72). The lines generally show a downward trend, starting at various points between 120 and 290 on the BL axis and converging toward zero as the J value approaches 2.0. The 243x243 (red) series shows the highest initial BL value, while the 72x72 (blue) series shows the lowest.
Assistant Professor of Physics Dr. Christopher Monahan and Axel Klomparens '26 produced this plot during their research in Summer 2025. Photo provided by Klomparens.

In their research, Hasenfratz, Catterall, and Butt used renormalization group (RG) theory to study the more complex phase transitions, so Klomparens and Monahan decided to also use RG theory to study the phase transition viability of magnets. 

To do this, Klomparens and Monahan built a computational model of a ferromagnet. This step required the researchers to ensure the model was designed correctly and properly worked as a magnet. Klomparens and Monahan then worked with the magnetic susceptibility of the system, which helped them get a better understanding of where the phase transition point was.

Klomparens and Monahan successfully created an RG flow graph approaching the transition point from the paramagnetic phase, at multiple sizes of the model. Klomparens and Monahan are now working to find the other half of the RG flow graph, approaching the transition point from the magnetic phase.

Klomparens conducted this research, “From Magnetic to Paramagnetic; Finding Phase Transitions,” through CC’s Student Collaborative Research (SCoRe) program and presented at the Student Research and Internship Symposium in September 2025.

During the presentation, Klomparens highlighted the parts of the research he did over the summer, including building the model, looking at properties of magnets, and creating a plot of the phase transition.

A scientific research poster titled Ferromagnetic to Paramagnetic: Finding Phase Transitions. The layout features several technical components of a physics simulation, starting with two black-and-white grid visualizations in the top left that represent magnetic spin states or lattice configurations. To the right and across the bottom are multiple line graphs displaying statistical data, including a Susceptibility plot and an RG Flow graph where various data series converge toward zero. The center of the poster displays the Hamiltonian for an Ising model and a standard exponential decay function.
Axel Klomparens '26 spent last summer building a computer simulation of a ferromagnet to reproduce and replicate results in the scope of renormalization group theory with Assistant Professor of Physics Dr. Christopher Monahan. Pictured is the poster he presented at the Student Collaborative Research (SCoRe) Research Symposium in Fall 2025. Photo provided by Klomparens.

Klomparens says he really appreciates the SCoRe program, as it opened a whole new window of possibilities that he didn’t know existed.

“I had no idea what the world of research looked like prior to this summer,” Klomparens says. “It turns out I really like the research environment and have found a passion in something that I had no knowledge about a year ago.”

Klomparens met with Monahan three times a week over the summer to check in and get advice. Between those meetings, Klomparens read papers, wrote code, and analyzed data.

“Dr. Monahan believes that stepping into the unstructured world of research and being able to learn something, anything, all by yourself is a massive success,” says Klomparens. “Personally, I think that this helped not stress me out with trying to hit dates and helped me instead focus on learning. Dr. Monahan was incredibly helpful at guiding me in the right direction while acknowledging that this wasn't a class, so there was a chance what I would be doing one specific day would turn out to not be helpful in the bigger picture of the whole summer.”

In addition to his research, Klomparens participated in a book club with members of the Physics Department who were also on campus conducting summer research, which gave students and professors alike the opportunity to remain connected with each other, despite different research work and schedules.

In August, Klomparens was able to present his research to a group of physicists, including Hasenfrat, at CU Boulder.

Klomparens says presenting to one of the authors of the paper that inspired his research was an incredibly cool but intimidating experience.

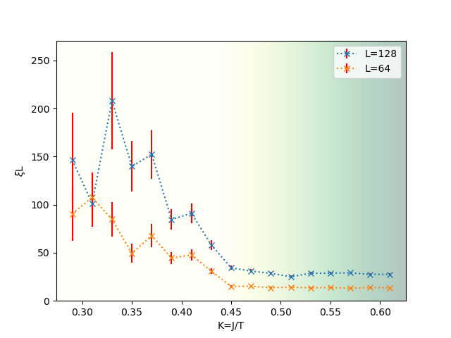
A line graph titled "RG Flow" comparing two data series labeled L=128 (blue) and L=64 (orange). The vertical axis is labeled "EL" and ranges from 0 to 250, while the horizontal axis is labeled "K=J/T" and ranges from 0.30 to 0.60. Both series show a series of peaks and fluctuations between K values of 0.30 and 0.45 before trending downward and stabilizing near zero as K increases beyond 0.50. Each data point includes vertical error bars, with the L=128 series generally showing higher peaks and larger variance than the L=64 series in the initial phase of the plot.
The latest RG flow plot, produced in January 2026 from Assistant Professor of Physics Dr. Christopher Monahan and Axel Klomparens '26, shows some non-zero results on the right hand side. Photo provided by Klomparens.

“I am so grateful that I got the opportunity to do that and experience that environment,” says Klomparens, the sole undergraduate student who presented alongside two graduate students from CU Boulder as well as several physicists who specialize in lattice simulations. “Beyond it just being an incredibly cool opportunity, it was also helpful in guiding us for how we're continuing the research right now in Blocks 5 and 6.”

Klomparens and Monahan continued adding to their research through this semester and hope to submit and publish shortly.

Klomparens used his work on this research to propel himself into his capstone project, where he looked at the underlying physics of the Ising model — the one he and Monahan used for their research — to study the one-dimensional model and compare the outright analytical solution to the computational solutions to demonstrate their agreeability.

While Klomparens hasn’t finalized his post-graduation plans, he hopes to attend a graduate program in a related field. “I would love to continue my career in research, and that is all thanks to the opportunity of this last summer with Dr. Monahan,” he says.

Report an issue - Last updated: 04/05/2026